新闻

首页 > 信息公告 > 正文

成都市「新型冠状病毒感染的肺炎」防控知识手册

来源:健康成都 作者:健康成都  日期:2020-01-26  审核:新闻中心  点击:

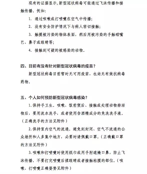
新型冠状病毒感染的肺炎是一种新发疾病,只有正确认识,才能正确防治。

“新型冠状病毒感染的肺炎防治知识问答”手册,内容是基于国家卫生健康委员会、中国疾病预防控制中心等部门发布的核心信息编制,扩散,转存!




 

上一条:关于对学校进出通道进行严格管制的通告

下一条:致全市师生及家长的一封公开信

关闭

航空港校区 |四川省成都市西南航空港经济开发区学府路一段24号 |邮编:610225 |电话:028-85966502

龙泉校区 |成都市龙泉驿区阳光城幸福路10号 |邮编:610103 |电话:028-84833333

版权所有 ©2021-2023  云博体育川公网安备 51012202000991号蜀ICP备05006389号-1CA230000000401795880001